為健全本公司董事會功能及強化管理機制
爰依公司治理實務守則第二十七條第三 項之規定
訂定本公司「提名委員會」(以下簡稱本委員會)
組織規程 (以下簡稱本 組織規程),以資遵循。

為建立本公司良好之功能性委員會治理制度、健全及強化管理機能
爰依本公司 章程第十八之一條及參考本公司治理實務守則第二十七條之規定
訂立公司治理 委員會(以下簡稱本委員會)組織規程,以資遵循

本規程依「公開發行公司審計委員會行使職權辦法」第三條規定訂定之

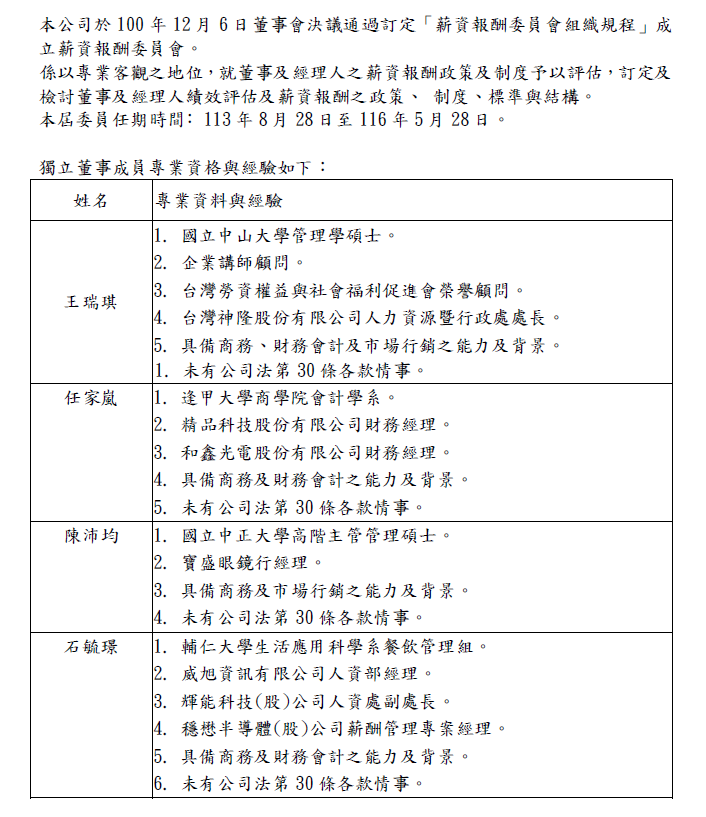
為落實公司治理、健全本公司董事及經理人薪資報酬制度
爰依「股 票上市或於證券商營業處所買賣公司薪資報酬委員會設置及行使職權辦 法」(以下簡稱「薪酬委員會職權辦法」)
第三條之規定,訂定本薪資報酬 委員會組織規程 (以下簡稱「組織規程」) ,以資遵循。

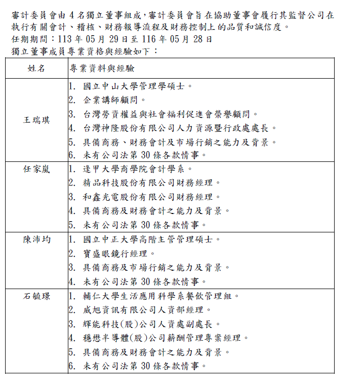
學 歷:國立中山大學高階管理碩士
主要經歷:本公司董事長
上曜建設股份有限公司董事長
永捷創新科技股份有限公司董事長
信立化學工業股份有限公司董事長
斐成企業股份有限公司董事長
學 歷:樹德科技大學資訊工程研究所碩士
主要經歷:上裕營造有限公司負責人
永輝室內裝修負責人
信立化學工業股份有限公司法人董事代表
斐成企業股份有限公司法人董事代表
大都會網路科技股份有限公司董事長
學 歷:國立成功大學建築學系博士
主要經歷: 上裕營造有限公司負責人
長榮大學土地管理與開發學系兼任助理教授
崑山科技大學房地產開發與管理系兼任助理教授
上曜建設開發股份有限公司總經理
斐成企業股份有限公司法人董事代表
學 歷:輔仁大學生活應用科學系
主要經歷:威旭資訊有限公司人資部經理
輝能科技(股)公司人資處副處長
穩懋半導體(股)公司薪酬管理專案經理
學 歷:逢甲大學商學院會計系
主要經歷:精品科技股份有限公司財務經理
和鑫光電股份有限公司財務經理
學 歷:國立中山大學人力資源管理研究所碩士
主要經歷:企業講師顧問
台灣勞資權益與社會福利促進會榮譽顧問
台灣神隆股份有限公司人力資源暨行政處處長
學 歷:國立中正大學高階主管管理碩士
主要經歷:寶盛眼鏡行經理
本公司已於109年3月27日董事會通過董事會績效評估辦法,於年度終了前進行董事會績效評估,對象包含董事會整體之運作及董事成員自評,並對審計委員會、薪酬委員會、公司治理委員及提名委員會進行功能性委員會績效評估。